第9期

發刊日期:2013/04/01

認證報導
TAF Newsletter
瀏覽次數:
實驗室認證處/盛念伯
點閱次數:
國際合作

IEC-ILAC-IAF聯合評鑑指引

IECEE隸屬於國際電工協會(International Electrotechnical Commission,簡稱IEC)之國際性符合性評鑑系統,主要評鑑的工作是針對電子電機類產品與元件測試與驗證。IECEE 為推動會員國間接受其他國家之電子電機類產品之試驗結果,因此由IECEE之會員國共同簽署相互認可的協議,以加速電子電機類產品進入所有IEC會員國之市場,並可簡化重複性之測試。

IEC-ILAC-IAF聯合評鑑指引 IEC-ILAC-IAF聯合評鑑指引

為維持此符合性評鑑系統之健全,IECEE另建立與設計CB Scheme制度,確保經測試與驗證之電子電機類產品,符合最嚴格之安全與可靠性之IEC標準要求。CB Scheme之符合性評鑑機構,分別有測試實驗室(CBTL)與驗證機構(CB)。CBTL與CB是否具備執行IEC標準測試或驗證之能力,係由IECEE協調並指派特定之評鑑小組進行實地評鑑。此類評鑑活動,亦是依據ISO/IEC 17025之規範進行評鑑,因此與各國有簽署國際實驗室認證聯盟(International Laboratory Accreditation Cooperation,簡稱ILAC),與國際認證論壇(International Accreditation Forum,簡稱IAF) 國際相互承認之當地認證組織,安排之評鑑活動相雷同,故造成符合性評鑑機構重複地接受評鑑,耗費重複之費用與時間。

2010年,IEC、ILAC與IAF簽屬三方合作備忘錄,希望以多方合作方式,避免重覆地對符合性評鑑機構進行評鑑工作。根據上述合作備忘錄,IEC、ILAC與IAF等三單位於2013年共同發表IECEE-ILAC-IAF之聯合評鑑指引(OD-G-2003),說明聯合評鑑之執行方式,做為進行聯合評鑑之指引。聯合評鑑由多方組織共同參與,其中主要角色說明如下:

  • 認證機構:指派主評審員帶領評鑑小組,執行並完成評鑑活動。認證機構亦須依不同技術領域,選擇IECEE所列出之技術專家,擔任評鑑小組之技術評審員。
  • IECEE: 提供不同技術之技術專家清單。確保評鑑活動有包含完整之IEC技術要求。
  • 評鑑小組: 使用OD2004(驗證機構)或OD2005(實驗室)IECEE評鑑報告格式,完成聯合評鑑報告。並確保非IECEE之相關試驗項目,亦要完成相關之評鑑,確保認證組織與IECEE之要求皆有滿足。
  • 實驗室(CBTL)與驗證機構(CB): 主動提出聯合評鑑需求並通知IECEE秘書處與認證組織。

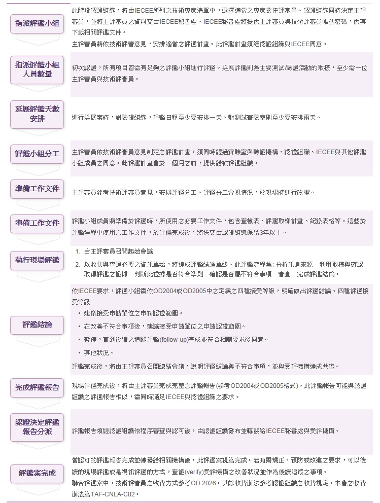
進行聯合評鑑時,依下列程序籌組評鑑小組與安排評鑑工作:

籌組評鑑小組與安排評鑑工作程序圖 籌組評鑑小組與安排評鑑工作程序圖

熟悉本會實驗室認證處之評鑑流程的實驗室,會發現此聯合評鑑流程(OD-G-2003)與本會原本之評鑑流程,大同中有小異。本會預計於本年度調和OD-G-2003與本會現有之評鑑程序,並與IECEE建立聯繫管道,規劃於2014起接受有聯合評鑑需求之實驗室提出申請。協助國內之電氣安規實驗室,降低評鑑成本、簡化評鑑流程並避免重複性的評鑑工作。

回認證報導列表
回上一頁